pymc.SkewNormal#

class pymc.SkewNormal(name, *args, rng=None, dims=None, initval=None, observed=None, total_size=None, transform=UNSET, default_transform=UNSET, **kwargs)[source]#

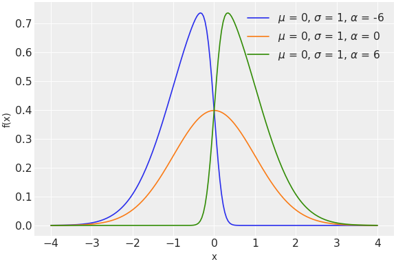
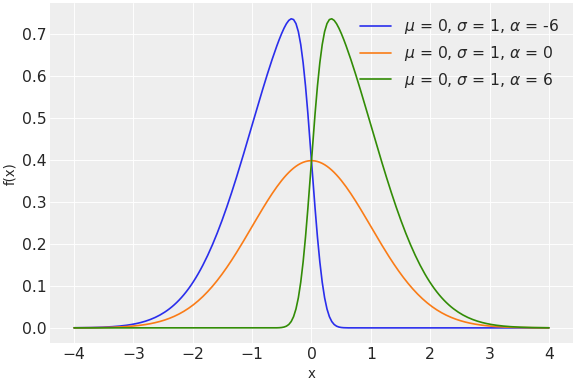
Univariate skew-normal distribution.

The pdf of this distribution is

\[f(x \mid \mu, \tau, \alpha) = 2 \Phi((x-\mu)\sqrt{\tau}\alpha) \phi(x,\mu,\tau)\]

(Source code, png, hires.png, pdf)

../../../_images/pymc-SkewNormal-1.png

Support

\(x \in \mathbb{R}\)

Mean

\(\mu + \sigma \sqrt{\frac{2}{\pi}} \frac {\alpha }{{\sqrt {1+\alpha ^{2}}}}\)

Variance

\(\sigma^2 \left( 1-\frac{2\alpha^2}{(\alpha^2+1) \pi} \right)\)

Skew-normal distribution can be parameterized either in terms of precision or standard deviation. The link between the two parametrizations is given by

\[\tau = \dfrac{1}{\sigma^2}\]
Parameters:
mutensor_like of float, default 0

Location parameter.

sigmatensor_like of float, optional

Scale parameter (sigma > 0). Defaults to 1.

tautensor_like of float, optional

Alternative scale parameter (tau > 0). Defaults to 1.

alphatensor_like of float, default 1

Skewness parameter.

Notes

When alpha=0 we recover the Normal distribution and mu becomes the mean, tau the precision and sigma the standard deviation. In the limit of alpha approaching plus/minus infinite we get a half-normal distribution.

Methods

SkewNormal.dist([alpha, mu, sigma, tau])

Create a tensor variable corresponding to the cls distribution.